滑县档案馆
首页
馆务概况
馆务介绍
馆藏介绍
领导班子
机构设置
馆址信息
资讯中心
时政要闻
馆务动态
政策法规
政策法规
档案标准
馆务规范
政策解读
档案阅览
查档指南
档案查询
查档咨询
展览预约
网上展厅
视频集锦
史料编研
出版介绍
机关党建
党建知识
党建在线
廉政建设
精神文明
群团工作
交流互动
网上调研
留言咨询
意见征集
搜索
首页
>
政策法规
>
档案标准
政策法规
档案标准
馆务规范
政策解读
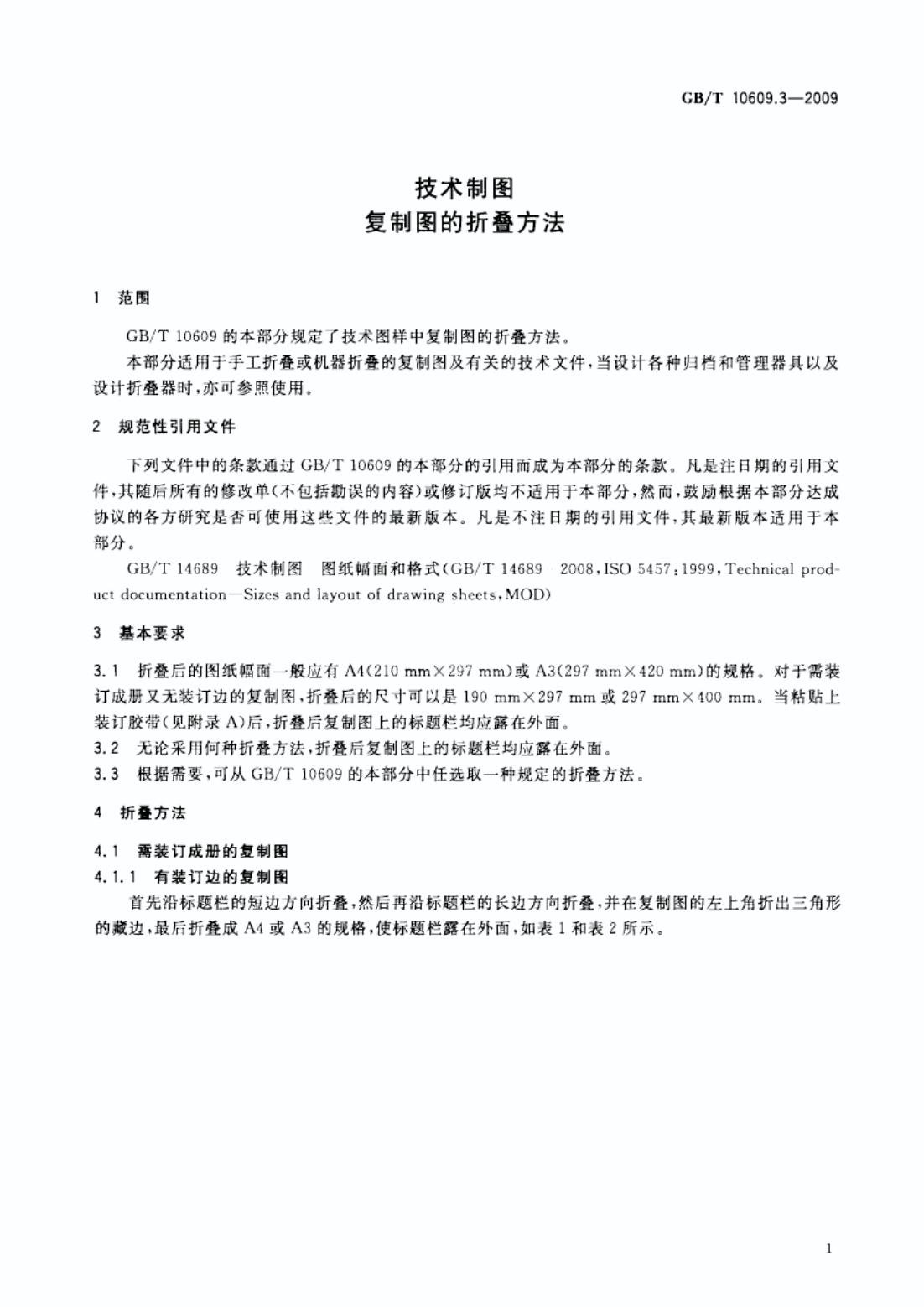
《图纸折叠方法》
2024-10-09
来源:滑县档案馆
[打印]
[字体:
大
中
小
]
0
人浏览
上一篇:
纸质档案数字化规范2017
下一篇:
《录音录像档案管理规范》
立即分享:
用微信扫描二维码
0372-8115737
在线留言